|
Up
|
|
|
|
|
admt_01.gif
|
|
|
|
|
admt_02.gif
|
|
|
|
|
admt_03.gif
|
|
|
|
|
admt_04.gif
|
|
|
|
|
admt_05.gif
|
|
|
|
|
admt_06.gif
|
|
|
|
|
admt_07.gif
|
|
|
|
|
admtbeforeintermig.htm
|
|
|
|
|
admtbeforeintramig.htm
|
|
|
|
|
admtbestpractices.htm
|
|
|
|
|
admtchangedomainmode.htm
|
|
|
|
|
admtchkbeforeusing.htm
|
|
|
|
|
admtglos.hlp
|
|
|
|
|
admtglos.hpj
|
|
|
|
|
admtglos.rtf
|
|
|
|
|
admtgloss.htm
|
|
|
|
|
admtinterforestacctmig.htm
|
|
|
|
|
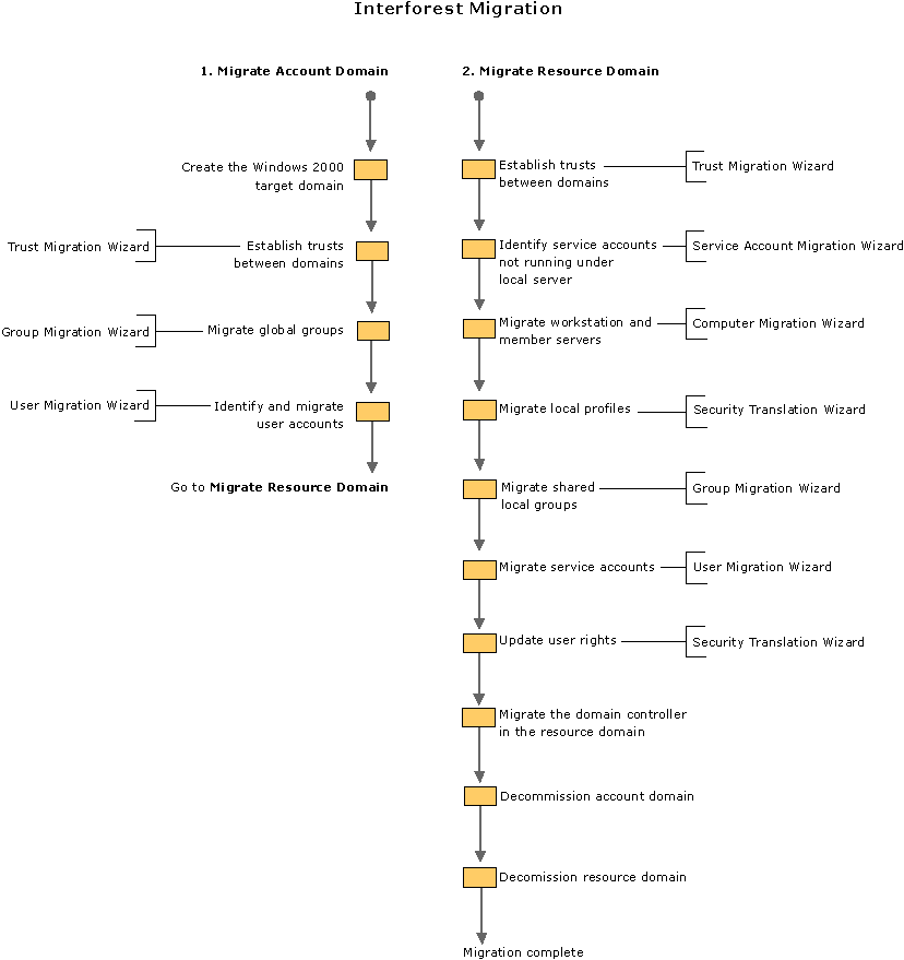
admtinterforestmig.htm
|
|
|
|
|
admtinterforestresmig.htm
|
|
|
|
|
admtintraforestacctmig.htm
|
|
|
|
|
admtintraforestmig.htm
|
|
|
|
|
admtintraforestresmig.htm
|
|
|
|
|
admtmigraterestructtool.htm
|
|
|
|
|
admtoverview.htm
|
|
|
|
|
admtresources.htm
|
|
|
|
|
admtrunwizard.htm
|
|
|
|
|
admtsetntauditing.htm
|
|
|
|
|
admtsetw2kauditing.htm
|
|
|
|
|
admtsystemreq.htm
|
|
|
|
|
admttaskcreateregentry.htm
|
|
|
|
|
admttroubleshooting.htm
|
|
|
|
|
admtunderstand.htm
|
|
|
|
|
admtunderstandmigration.htm
|
|
|
|
|
admtunderstandtrust.htm
|
|
|
|
|
admtusing.htm
|
|
|
|
|
bbullet.gif
|
|
|
|
|
blueblackcurve.gif
|
|
|
|
|
caution.gif
|
|
|
|
|
conceptdommigsecurityissues.htm
|
|
|
|
|
conceptmigratingcomputers.htm
|
|
|
|
|
conceptmigratingusersgroup.htm
|
|
|
|
|
conceptoverview.htm
|
|
|
|
|
conceptsecuritytranslationissues.htm
|
|
|
|
|
copyright.htm
|
|
|
|
|
coua.css
|
|
|
|
|
couaprint.css
|
|
|
|
|
domainmig.chm
|
|
|
|
|
domainmig.hhc
|
|
|
|
|
domainmig.hhk
|
|
|
|
|
domainmig.hhp
|
|
|
|
|
dommigintro.htm
|
|
|
|
|
elle.gif
|
|
|
|
|
elle_rtl.gif
|
|
|
|
|
empty.gif
|
|
|
|
|
fixlinks.bat
|
|
|
|
|
fixtitles.bat
|
|
|
|
|
gbullet.gif
|
|
|
|
|
glossary.js
|
|
|
|
|
goto_starthelp.htm
|
|
|
|
|
greenblackcurve.gif
|
|
|
|
|
helpalias.h
|
|
|
|
|
helpid.h
|
|
|
|
|
idh_no_content.htm
|
|
|
|
|
idh_not_verified.htm
|
|
|
|
|
important.gif
|
|
|
|
|
interforest.gif
|
|
|
|
|
intraforest.gif
|
|
|
|
|
minuscold.gif
|
|
|
|
|
minushot.gif
|
|
|
|
|
mtsol_sl.gif
|
|
|
|
|
nextcold.gif
|
|
|
|
|
nexthot.gif
|
|
|
|
|
note.gif
|
|
|
|
|
obullet.gif
|
|
|
|
|
orangeblackcurve.gif
|
|
|
|
|
pluscold.gif
|
|
|
|
|
plushot.gif
|
|
|
|
|
previouscold.gif
|
|
|
|
|
previoushot.gif
|
|
|
|
|
rel_top.gif
|
|
|
|
|
shared.js
|
|
|
|
|
shared.txt
|
|
|
|
|
shortcutcold.gif
|
|
|
|
|
shortcutcold_rtl.gif
|
|
|
|
|
shortcuthot.gif
|
|
|
|
|
shortcuthot_rtl.gif
|
|
|
|
|
squarebulletgreen.gif
|
|
|
|
|
tasksgeneratereports.htm
|
|
|
|
|
tasksoverview.htm
|
|
|
|
|
tasksretry.htm
|
|
|
|
|
taskstranslateexchange.htm
|
|
|
|
|
tasksundolast.htm
|
|
|
|
|
tip.gif
|
|
|
|
|
warning.gif
|
|
|
|
|
webhelp_not_there.htm
|
|
|
|
|
webhelp_redirection.htm
|
|
|
|
|
webhelparrow.gif
|
|
|
|
|
windowaccounttransitionoption.htm
|
|
|
|
|
windowagentmonservers.htm
|
|
|
|
|
windowagentmonsettings.htm
|
|
|
|
|
windowagentmonsummary.htm
|
|
|
|
|
windowagentoverview.htm
|
|
|
|
|
windowcommitchanges.htm
|
|
|
|
|
windowcomputeroption.htm
|
|
|
|
|
windowcomputerselect.htm
|
|
|
|
|
windowconfirmation.htm
|
|
|
|
|
windowdirectoryselect.htm
|
|
|
|
|
windowdomainselect.htm
|
|
|
|
|
windowexchangeserverselect.htm
|
|
|
|
|
windowgroupmemberoption.htm
|
|
|
|
|
windowgroupoption.htm
|
|
|
|
|
windowgroupselect.htm
|
|
|
|
|
windownameconflict.htm
|
|
|
|
|
windowobjecttypeselect.htm
|
|
|
|
|
windowouselect.htm
|
|
|
|
|
windowoverview.htm
|
|
|
|
|
windowpasswordoption.htm
|
|
|
|
|
windowrefreshinfo.htm
|
|
|
|
|
windowreportcredential.htm
|
|
|
|
|
windowreportselect.htm
|
|
|
|
|
windowsecuritycredential.htm
|
|
|
|
|
windowsecurityoption.htm
|
|
|
|
|
windowserviceaccountinfo.htm
|
|
|
|
|
windowserviceaccountselect.htm
|
|
|
|
|
windowsidhistorycredential.htm
|
|
|
|
|
windowtargetgroupselect.htm
|
|
|
|
|
windowtaskselect.htm
|
|
|
|
|
windowtrustinfo.htm
|
|
|
|
|
windowundo.htm
|
|
|
|
|
windowuseroption.htm
|
|
|
|
|
windowuserselect.htm
|
|
|
|
|
windowwelcome.htm
|
|
|
|